首页
关于观典
观典资讯
专业领域
公司与金融
房地产与建设工程
律师团队
观典学术
法律法规
国家新法
天津地方新法
联系我们
主任律师
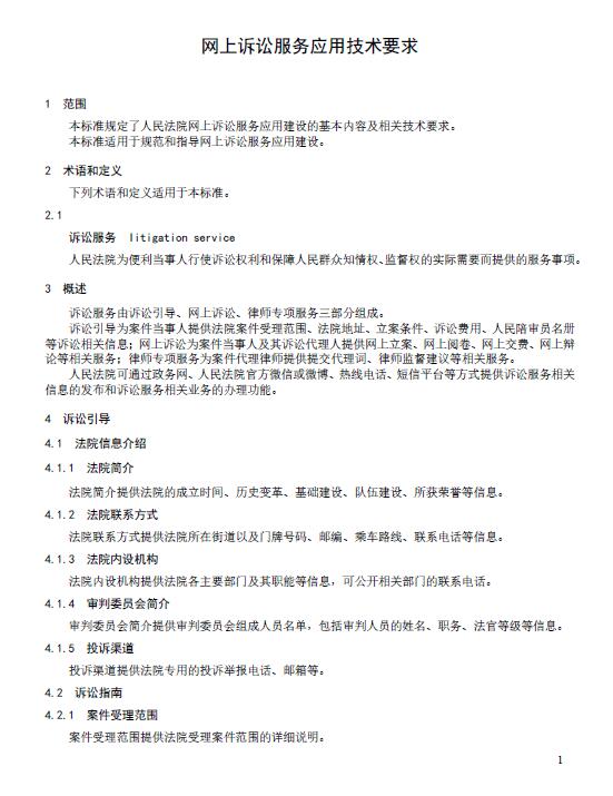
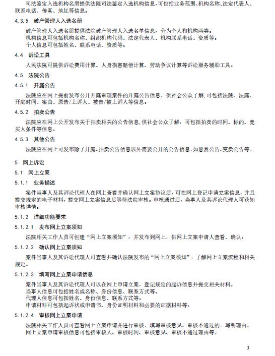
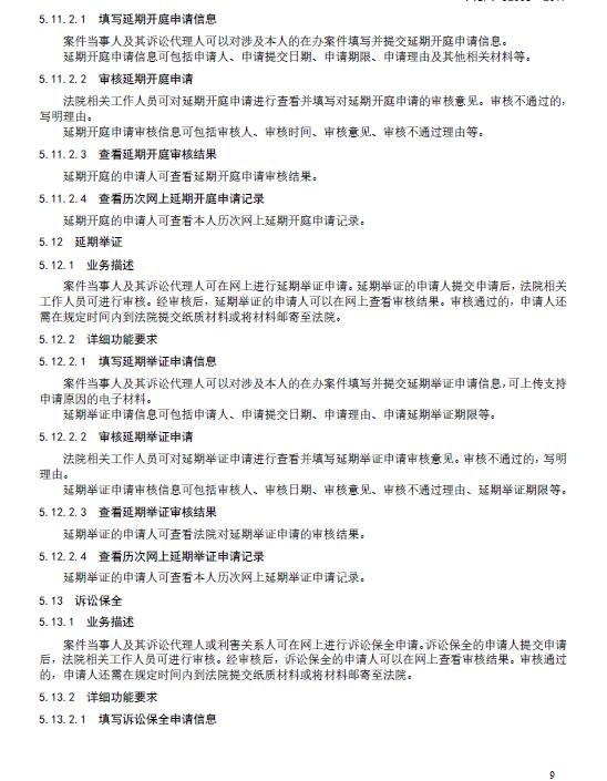
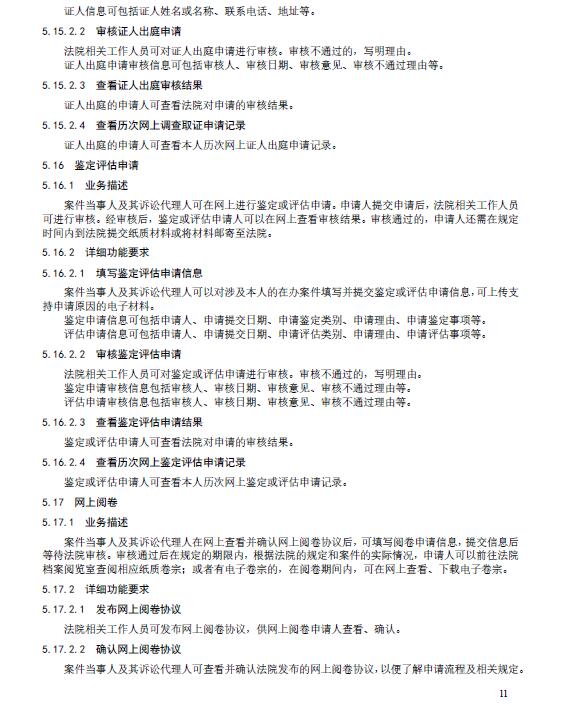
网上诉讼服务应用技术要求
来源:
|
作者:
rising
|
发布时间:
2018-05-31
|
803
次浏览
|
分享到:
上一篇:
住房城乡建设部办公厅......
下一篇:
最高人民法院关于进一......